ecl-logo Documentation

PlotSurfaceTension

PlotSurfaceTension[surfaceTensionData]plot

displays surface tension vs dilution factor for the supplied surfaceTensionData.

Details

    Input
    Output
    Data Specifications Options
    Frame Options
    Grid Options
    Image Format Options
    Legend Options
    Plot Labeling Options
    Plot Range Options
    Plot Style Options
    General Options

Examples

Basic Examples  (1)

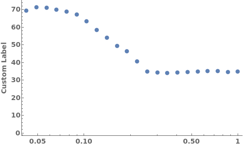
Given an analyzed Object[Data,SurfaceTension], PlotSurfaceTension returns an plot:

Options  (6)

Frame  (1)

Specify a frame:

FrameLabel  (1)

Specify ia frame label:

Joined  (1)

Specify if the points are joined:

LabelStyle  (1)

Specify a label style:

Legend  (1)

Add a legend:

Scale  (1)

Specify a scale: